Digital PDFs
Documents
Guest
Register
Log In
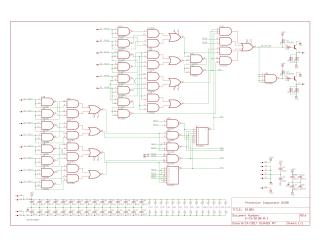
B198X
Order Number: XX-D0327-A0
/ Hardware / Components / Flip Chip Modules / Bxxx
XX-D0327-A0
2000
1 pages
Quality
Original
74.4kB
view
download
Home
Privacy and Data
Site structure and layout ©2025 Majenko Technologies